O nás
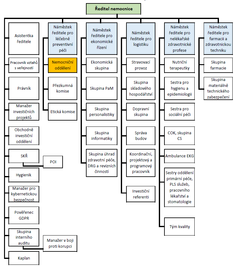
Struktura Vojenské nemocnice



informace: +420 973 445 517, 973 445 510



Pomocí analytických cookies vylepšujeme příjemnost prohlížení, nabízíme přizpůsobený obsah a analyzujeme návštěvnost stránky. Kliknutím na „Přijmout“ vyjadřujete souhlas s tím, jak cookies používáme.